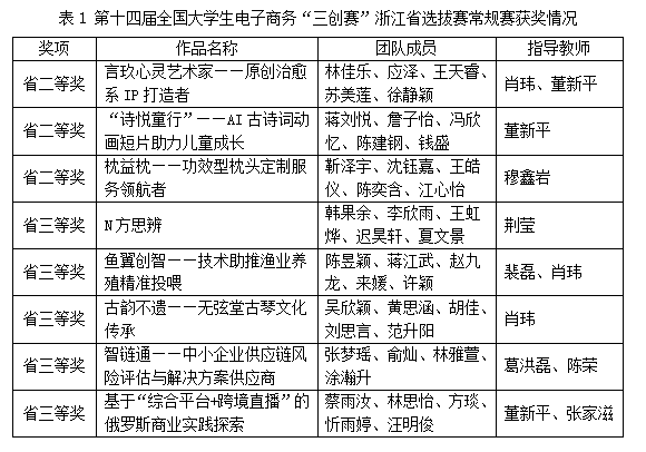
第十九届浙江省大学生电子商务竞赛暨第十四届全国大学生电子商务“创新、创意及创业”挑战赛浙江省选拔赛常规赛于5月25日至26日在中国计量大学举行了决赛和终极赛。全国大学生电子商务“创新、创意及创业”挑战赛(简称三创赛)自2009年起,经过多年发展,参赛队伍不断增加,项目内涵逐步扩大,规则也在不断完善。随着竞赛规模越来越大,影响力越来越强,三创赛已成为颇具影响力的全国性品牌赛事,目前在全国高校大学生学科竞赛排行榜“创新创业类”赛事中排名第三。本次省赛由浙江省大学生科技竞赛委员会、全国大学生电子商务“三创赛”竞赛组织委员会主办,共有来自全省89所高校的4210支团队报名参赛,经过对参赛作品的双向匿名网评、现场陈述答辩等环节,我校选拔推荐的16支团队,在专业教师的指导下,披荆斩棘,荣获省级二等奖3项和三等奖5项。

浙江省大学生电子商务竞赛一直是省级A类学科竞赛,商学院高度重视创新创业人才培养及学科竞赛指导工作,自2023年10月“三创赛”报名启动以来,积极组织开展赛前宣讲、培训授课、校内专业团队辅导,并邀请校外专家亲临指导,经过专业推荐、校赛选拔、层层打磨、模拟答辩等,推荐优秀团队参与省赛。
与前几年相比,今年三创赛报名参与的团队数量明显增加,通过多场次赛前宣讲,越来越多的学生了解了三创赛,并自觉组队报名,各专业参与面也在逐年扩大。参与本届竞赛常规赛的各团队成员主要来自商学院各专业,有电子商务、国际商务、金融学、财务管理、国际经济与贸易、物流管理、国际经济与贸易(中美合作办学)、金融学(中美合作办学)等,还有计算机科学与技术、数据科学与大数据技术、建筑学、网络与新媒体、机械设计制造及其自动化、数字媒体艺术、新闻学、法学等专业。本届参赛作品着眼我省创新驱动发展战略,聚焦“五育”并举的创新创业教育实践,积极融合人工智能等技术,充分借助新媒体营销等手段,提升电子商务创新创业能力。
经过商学院三创赛工作组及各参赛学生的共同努力,各团队的创新创业实践能力得到快速提升,学生反馈不管结果如何参赛过程对今后的学习、成长及就业都受益良多。三创赛强化创新意识、引导创意思维、锻炼创业能力、倡导团队精神,有助实现以赛促创、以赛促学和以赛促教的目标。
